€13

MULTIRENDER

2 ratings
I want this!

MULTIRENDER

€13
2 ratings

MULTIRENDER

Plugin Functions:

  • Launch renders in series
  • Choose a different resolution for each camera
  • Selectively hide objects in a specific camera
  • Set up render reception via email
  • Specify a different World type for each camera
  • Launch everything in series!

Funzioni del plugin:

  • Lanciare i render in serie
  • Scegliere una risoluzione differente per ogni camera
  • Nascondere oggetti selettivamente su una determinata camera
  • Impostare la ricezione dei render via email
  • Specificare un tipo di World diverso per ogni camera
  • Lanciare tutto in serie!

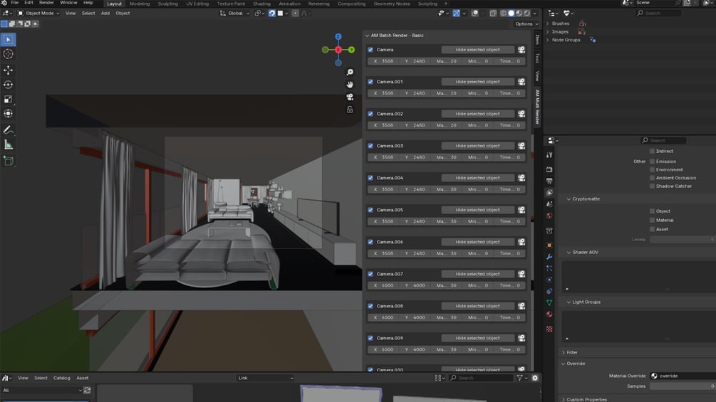
You specify which cameras you want to render in your scene and execute the plugin, then go shopping or to sleep. The plugin executes all your renders and save them as images in a folder of your selecton. You can also have the resulting images emailed to you, to be sure the plugin is executing flawlessly. For each rendered camera you can hide one or more objects in front of it, so you will have a clear scene. For each camera you can also specify the following parameters: x-resolution, y-resolution, min samples, max samples and time limit.

AM Batch Rendering - Basic instructions:

1- Install the plugin

2-  Fill-in the data to connect your email inbox. Have render results emailed to you as soon as renders are completed, in this way you can know your plugin is executing correctly.

3- For each camera you can specify the following parameters: x-resolution, y-resolution, min samples, max samples and time limit. They will apply to the camera before its render starts. Clicking on the camera symbol, you will preview the scene with the chosen resolution.

4-  For each rendered camera you can hide one or more objects in front of it, so you will have a clear scene. Select the object you want to hide and click "hide selected object"

5-   Choose which cameras will be rendered and launch all the renders in a single batch execution.

N.B:

The images will be saved in Blender's default output;

Each camera will maintain its characteristics such as perspective type, ortograpich type, ecc... (for each room all the characteristics remain unchanged apart from those indicated in the plugin drop-down menu).



I want this!

Launch rendering from several cameras in your scene. Get result images in a given folder and/or via e-mail. Very simple GUI to speed up your work.

Ratings

5
(2 ratings)
5 stars
100%
4 stars
0%
3 stars
0%
2 stars
0%
1 star
0%
Powered by